北京证券交易所是经国务院批准设立的我国第一家公司制证券交易所,肩负着“打造服务创新型中小企业主阵地”的光荣使命。党的二十届三中全会对进一步全面深化资本市场改革,加快建设金融强国作出战略部署。当前,北交所正深入贯彻党的二十届三中全会精神和新“国九条”部署要求,加快推进中国证监会资本市场“1+N”政策文件和《关于高质量建设北京证券交易所的意见》各项措施落地。现诚向海内外公开招募会计、经济金融和数理统计、法律、综合管理等专业应届毕业生,欢迎有志于投身中国多层次资本市场建设的优秀人才踊跃报名,为加快建设安全、规范、透明、开放、有活力、有韧性的资本市场贡献力量!
一、招聘基本条件
1.拥护中华人民共和国宪法,拥护中国共产党的领导和社会主义制度;
2.遵纪守法,诚实守信,具有良好的道德品质,无违法违纪及不良从业记录,符合本所(司)任职回避要求;
3.境内外院校2025年应届毕业生(境外院校毕业生入职时应取得教育部留学服务中心学历学位认证);
4.符合岗位所需资格条件,具有较强的语言表达、逻辑分析、沟通协作和执行能力;
5.热爱证券监管事业,事业心、责任感强,身心健康。
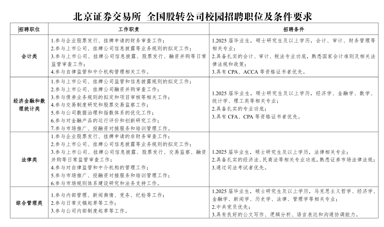
二、招聘职位
本次校园招聘按专业类别进行,包括会计类、经济金融和数理统计类、法律类、综合管理类,具体要求见附件。
三、招聘流程
1.招聘流程:
简历投递—笔试测评—首轮面试—第二轮面试—政审体检—正式录用。
2.应聘方式:
请登录招聘网站(//zhaopin.neeq.com.cn)查看招聘职位具体信息,选择“校园招聘”在线申请职位。每人仅可投递一个职位。
四、注意事项
1.应聘者请认真、审慎填写个人简历,对所填内容的真实性、准确性负责。如提交信息不实,相关责任由应聘者本人承担。
2.报名截止时间:2024年12月5日。
五、其他事宜
1.咨询方式:
[email protected] (仅提供咨询服务,不接收应聘简历)
张老师:010-63884678,彭老师:010-63889692。
2.工作地点:北京-金融街。

附件:北京证券交易所 全国股转公司校园招聘职位及条件要求.pdf
来源(附件报名表下载地址):
//www.neeq.com.cn/recruit/200023729.html
PS:敬请投递时标注信息来于"北京人才招聘"公众号,谢谢!
欢迎联系职位发布:[email protected] (不接收简历)
审核:甄姿